De meeste mensen leggen de focus op het publiceren van nieuwe content op hun website. Ze vergeten daarmee het belang van al bestaande content. Dat is een gemiste kans.
Niet alle content die je publiceert bereikt de hoogste doelen. Soms blijft de ranking in Google laag, vinden er geen conversies plaats of draagt de content simpelweg niet bij aan andere bedrijfsdoelen die je hebt gesteld.
Wanneer dit het geval is, dan is het beter om zo’n pagina niet simpelweg te laten bestaan zoals hij is. Je kunt de content beter nogmaals onder de loep nemen en uitzoeken waarom deze zo laag scoort. Je kunt dan ook actie ondernemen om bestaande content te optimaliseren zodat je er wél doelen mee behaalt.
Voor je content gaat optimaliseren moet je weten welke pagina’s slecht scoren en waarom. Daar is een content audit voor bedoeld. We noemen dit ook wel content controleren of content verificatie.
In dit artikel lees je meer over de volgende onderwerpen:
Wat is een content audit?
Een content audit is een SEO analyse van de prestaties van je content. Het doel ervan is het vinden van manieren om je content te optimaliseren. Veel content audits leggen de nadruk op SEO, maar een volledige audit houdt ook rekening met andere factoren zoals in hoeverre de inhoud bijdraagt aan het bereiken van bedrijfsdoelen of andere doelen.
Waarom is een content audit belangrijk?
Een content audit is zo ongeveer de enige manier om goed te begrijpen wat je moet doen om de prestaties van je website te verbeteren. Het helpt je pagina’s te ontdekken die niet goed presteren, waarom ze niet presteren en hoe je dat op kunt lossen.
Een SEO content audit uitvoeren
Als je simpelweg op zoek bent naar een manier om het organische verkeer naar je website te vergroten, dan is er een aansluitend relatief simpel proces op een SEO content audit uit te voeren. In de stappen verderop in het artikel wordt uitvoerig uitgelegd hoe je zo’n audit doet.
Na de audit weet je vaak wat je moet ondernemen om je website te optimaliseren. Herschrijven van content kan een optie zijn, maar er kunnen ook andere redenen zijn waarom een pagina niet presteert. Als je pagina overigens niet gericht is op een specifieke zoekterm, voeg deze dan samen met een andere pagina waar dat wel het geval is, of verwijder de pagina. Dit kun je ook doen als de zoekterm niet meer relevant is.
Twee zaken om rekening mee te houden terwijl je de pagina’s op deze manier beoordeelt:
- Neem alleen pagina’s mee in je audit waarvan het de bedoeling is dat ze in organisch verkeer goed presteren. Gebruik de audit dus niet voor een ‘Over Ons’ pagina en soortgelijke pagina’s. Het maakt namelijk niet uit waar die content rankt in Google aangezien ze een ander doel dienen.
- Neem de resultaten van zo’n audit met een korreltje zout. Controleer de uitkomsten van audit tools bijvoorbeeld altijd, en volg niet blindelings het advies hierboven. Jij kent jouw content beter dan wie dan ook.
Er zijn onder andere plug-ins die je kunnen helpen een audit tool uit te voeren. Met name voor WordPress websites zijn er veel opties. Zo krijg je direct te zien waar verbetering mogelijk is zonder te veel onnodige informatie tot je te nemen.
Als je de SEO content audit handmatig wil uitvoeren, doorloop dan de onderstaande stappen.
- Is de pagina meer dan zes maanden oud?
Als het antwoord op deze vraag ‘nee’ is dan hoef je de pagina niet mee te nemen in je controle. Dat komt doordat het tijd kost om een ranking in Google te krijgen. Breng geen wijzigingen aan in recent gepubliceerde content tenzij het echt nodig is.
Dit artikel zal bijvoorbeeld op de dag van publicatie nog een tijd nodig hebben om te ranken. Die periode van zes maanden is weliswaar niet een gouden regel maar een richtlijn.
- Staat de pagina in de top 3 van best scorende content?
Als de pagina meer dan 6 maanden oud is, is de volgende vraag of deze momenteel in de top drie staat voor het primaire zoekwoord van de pagina. Dit kun je achterhalen met meerdere tools, waaronder deze Site Explorer.
Als je content al een goede positie heeft waar je blij mee bent, dan is er geen reden om verder actie te ondernemen. Wil je toch graag die eerste plek bereiken? Dan kun je de resultaten ervan wel verder onderzoeken.
- Staat de pagina in de top 20?
Staat je pagina momenteel niet in de top 3? Kijk dan of deze content in ieder geval wel in de top 20 van zoekresultaten voorkomt. Als dit het geval is, kijk dan of de pagina op een uniek zoekwoord is gericht. Dat kun je doen door ‘site:’ te gebruiken voor je zoekt naar je website en te richten op een specifiek zoekwoord. Bekijk vervolgens de resultaten voor andere pagina’s die op hetzelfde zoekwoord zijn gericht.
Zoek dus op site:(domeinnaam + (zoekwoord) als je meer wil weten.
Is je pagina gericht op een uniek zoekwoord en staat deze al in de top 20? Dan is het waarschijnlijk nodig om de inhoud een update te geven. Zo komt de pagina opnieuw op de radar van Google en wordt deze sneller meegenomen in de ranking. Andere dingen die je in dit geval kunt doen om content te optimaliseren:
- Zorg dat deze aansluit op de zoekintentie;
- Gebruik on-page SEO technieken;
- Zorg dat je het onderwerp volledig maar beknopt behandelt.
- Is het belangrijk voor je om op dit zoekwoord te ranken?
Als een pagina niet in de top 20 voor een bepaald zoekwoord staat dan gaat het tijd en moeite kosten om hem daar toch te krijgen. Daarom is het bij deze stap goed om even na te denken: is dit zoekwoord relevant voor je website en doelen? Of kan je ook zonder een pagina met dit zoekwoord? Dan is de pagina laten zoals hij is of zelfs verwijderen een optie.
Als het zoekwoord niet bepaald belangrijk is, dan moet je voor je de pagina verwijdert toch even kijken of deze niet een goede hoeveelheid organisch verkeer oplevert. Als dat het geval is dan kun je de pagina toch beter laten staan. Gebruik hiervoor Google Search Console.
Als het zoekwoord wel erg belangrijk is, dan is het zaak om uit te zoeken waarom hij niet goed scoort in Google. In veel gevallen hangt dit samen met de zoekintentie, ofwel welke informatie de zoeker precies nodig heeft. Herschrijf je content met de vraag van de zoeker in gedachte.
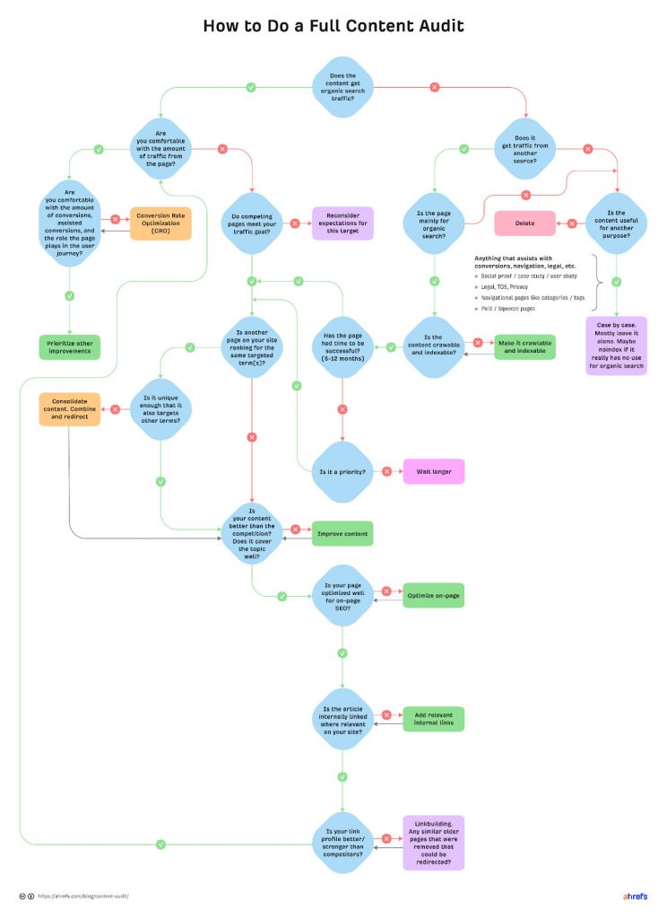
Een volledige content audit in 2022 uitvoeren
Er komt meer kijken bij content optimalisatie dan alleen SEO. Wil je toch graag een volledig beeld van je content krijgen met een uitvoerige content audit op meer dan alleen SEO? Daarvoor is dit handige stroomschema ideaal.
Zoals je kunt zien, is een volledige audit uitgebreid ten opzichte van een SEO audit. Het is een uitvoerig proces dat met name bedoeld is voor de marketeers en contentspecialisten die verder de diepte in willen duiken.

Regelmatig een content audit uitvoeren
Het is belangrijk om je content geregeld onder de loep te nemen. Een content audit is daar nuttig voor. Het is bovendien een proces dat steeds makkelijker wordt gemaakt met handige tools van Google en andere partijen. SEO kan een goede reden zijn om een content audit uit te voeren maar er komt nog meer bij kijken, zoals zoekintentie en waarde van je content.
Het automatiseren van het content audit proces kan nuttig zijn, maar je gezonde verstand en handmatige controles hebben ook veel waarde. Verwijder dus nooit zomaar een pagina als je er niet zeker van bent dat het de beste optie is. Als je twijfelt, voer dan meerdere checks uit of vraag advies van een SEO specialist.
Reageren
Je moet ingelogd zijn om te kunnen reageren op een nieuwsbericht.
Inloggen